X1运营交流
重要提醒,大家网站如果有用到默认这张方正字体的图片,请更换一下
1207
38

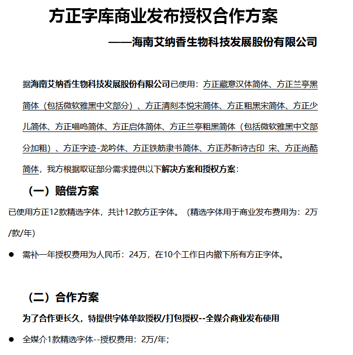
这张图片有方正的字体,我们当中的一个用户被流氓找上门来了。大家自行更换一下吧

\public\static\images\s2.jpg






10
赏礼
赏钱
收藏
点击回复
      全部留言
  • 38
1 赏钱 赏礼回复
  • 笨熊 普通粉丝 消费:791.82元 2021-03-12 21:55 21:55
    其他手机
    6楼
    回头自己来做几套字体
    a5 消费:2145.96元 华为 2021-03-16 02:53
    做一套这字体,比如楷书的你需要找平面设计人员,这场十人以上,花一年时间,大家封闭在一个屋里呢,每天研究开会讨论完之后,用ps软件把它合成,一个一个单字,方方正正的,全套的字体大概7000左右,常规的,你要把,软件或者是网站的总级别用的字体全部都应用好,市场两万多个字体,一个一个的一笔一划去设计组合,输出成单字,然后再按照创制模板,一个个放到模板里面,你去北京大学网站上传,生成字库,下载回来,然后到国家版权局申请版权注册,这样属于你自己版权的网站,网站字体,再放到网站代码里面选用,你可以在网上搜索一下创作字体方法,就知道了,怎么回事儿?
0 赏钱 赏礼回复
  • admin 超级管理员 消费:3.04元 2021-03-12 11:25 11:256楼
    如果你是个人站的话,可以忽略,因为他只会找有实力的公司。
    笨熊 消费:791.82元 其他手机 2021-03-13 06:29
    政府事业单位的话有事吗
    Szup.com乐刷朱弟 消费:4824.58元 2021-03-13 09:08
    @笨熊 法律面前讲这些?
    a5 消费:2145.96元 华为 2021-03-16 02:49
    @笨熊 政府部门用也不行,也会收费,只不过区别就是如果他们把政府告了,政府赔完钱,政府会把他们执照都消了,把公司的人屁股都打两半,所以他们不敢动政府
0 赏钱 赏礼回复
  • ooke 普通粉丝 消费:840.72元 2021-03-13 14:54 14:546楼
    那么问题来了。现在网站不用微软雅黑,还有什么字体可以用。。。。
0 赏钱 赏礼回复
  • sss 实战运营者 消费:981.58元 2021-03-13 11:10 11:106楼
    字体这个本来就是生活中使用的,就不应该有什么版权,这种着了防不胜防
0 赏钱 赏礼回复
  • aa_ea7898929d 普通粉丝 消费:0元 2021-03-13 08:55 08:55
    vivo
    6楼
    没备案域名做站呢,有影响没得
0 赏钱 赏礼回复
0 赏钱 赏礼回复
  • Suifeng 程序开发者 消费:23.24元 2021-03-12 11:34 11:346楼

    又一例 方正就是大流氓 我们也有 上周来着 开出罚单20万 还在协商中

    袁冬 消费:160.85元 华为 2021-03-12 11:36
    微软雅黑不能用  要用方正黑体   是免费的
    袁冬 消费:160.85元 华为 2021-03-12 11:36
    微软雅黑我们也着道了  
    最后买了汉仪正版字体
    消费:15元 2021-03-12 11:39
    十足的流氓
    Suifeng 消费:23.24元 2021-03-12 11:40
    @袁冬 方正的一个不用
    海中的浪花 消费:10.01元 2021-03-12 20:32
    @袁冬 方正黑体免费,但是使用前要申请书面授权才可以
    aria 消费:2460.49元 2021-03-12 21:53
    字体软件盗用陪偿可以理解,但说到字体型状就没得道理了,
    1,任何字体的作用它都没有脱离文字本身要表达的意义,文字作为社会财富,某些团体和个人拿去收费是不合法的。
    2,如果按图形来说,只有文字商标是 受保护的,那广告所写的内容只要没人去注册商标就不存在侵权。
0 赏钱 赏礼回复
  • 银杏114在线 实战运营者 消费:3609.79元 2021-03-12 21:52 21:526楼
    流氓
0 赏钱 赏礼回复
  • 海中的浪花 普通粉丝 消费:10.01元 2021-03-12 20:29 20:296楼
    不光字体,还有图片也是一个要注意的点
0 赏钱 赏礼回复
  • hxbsj88 白金粉丝 消费:4013.66元 2021-03-12 20:23 20:236楼
    网站运营赢利后第一个要查字体有没侵权,杂事真多~
0 赏钱 赏礼回复
  • 笨熊 普通粉丝 消费:791.82元 2021-03-12 19:32 19:32
    其他手机
    6楼
    真的够流氓呀
0 赏钱 赏礼回复
  • fengcar123 普通粉丝 消费:1775.07元 2021-03-12 19:20 19:206楼
    随风  和石头的风格 不都是 用的 微软雅黑 字体
0 赏钱 赏礼回复
  • swstt 白金粉丝 消费:120.79元 2021-03-12 14:07 14:07
    其他手机
    6楼
    吓坏我的个乖乖了
0 赏钱 赏礼回复
  • wr1688 风格开发者 消费:2593.25元 2021-03-12 13:23 13:23
    三星
    6楼
    这种流氓为什么还存在,最恶心的就是刚开始商用免费,后来缺钱了,改成需要授权了
0 赏钱 赏礼回复
更多回复
      你可能感兴趣的主题
恢复多功能编辑器
  • 3 1
  • X1运营交流
        圈内贴子51647
    • 圈子成员1018
    本圈子内的新贴

    推荐内容
    扫一扫访问手机版
    请选择要切换的马甲:

     
    网页即时交流
    QQ咨询
    咨询热线
    020-28998648